当前位置 > 首页 > 会员部 > 会员动态 正文

会员风采 | 三峰环境集团所属多家垃圾焚烧发电厂入选第五批全国环保设施和城市污水垃圾处理设施开放单位名单

时间 : 2025-04-15     来源 : 未知     作者 : zx     点击 : 次     

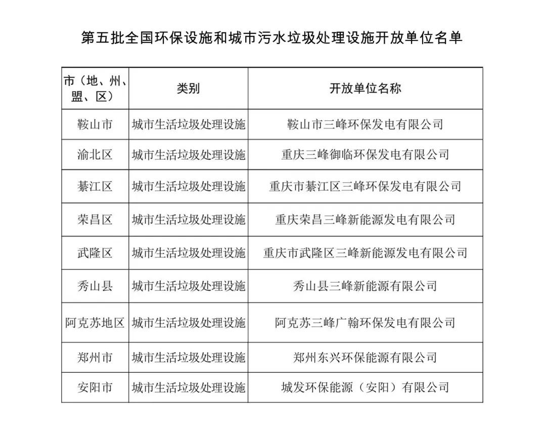
        近日,生态环境部办公厅发布《关于公布第五批全国环保设施和城市污水垃圾处理设施开放单位名单的通知》,三峰环境集团旗下重庆御临、辽宁鞍山、新疆阿克苏等9家垃圾焚烧发电厂成功入选。这是对三峰环境集团长期以来坚持绿色发展理念,积极履行社会责任,致力于环保设施开放工作的充分肯定。


 
        作为国内垃圾焚烧发电行业领军企业之一,三峰环境集团始终秉承“为了一个更洁净的世界”的使命,在不断提升垃圾处理技术水平的同时,高度重视环保设施开放工作,依托各垃圾焚烧发电厂建成投用多个环保教育基地,配备专业讲解人员,为公众提供直观、生动的环保教育体验,积极推动环保知识的普及和环保意识的提升。近年来,集团获得多项环保设施开放工作殊荣,在此前的四批全国环保设施和城市污水垃圾处理设施开放单位名单中,三峰环境集团及旗下单位已有15家入选。
 









        未来,三峰环境集团将继续秉持绿色发展理念,积极履行社会责任,进一步完善开放流程、丰富开放内容、创新开放形式,持续加大环保设施开放力度,努力打造成为公众了解环保、参与环保、支持环保的重要平台,为公众提供更加优质的环保教育体验,助力形成崇尚生态文明、共建美丽中国的良好风尚。
Baidu
map