www.hnynp.com
在线投诉
微信公众号
官方微博
English
热词:
污染投诉
环保督察
环境与发展论坛
首页
18luck新利苹果
新利18平台
内设机构
相关机构
党风廉政
专题专栏
18luck新利苹果
18luck官网app是经国务院批准、民政部注册,生态环境部为行业管理部门,由热心环保事业的人士、企业、事业单位自愿结成的、非营利性的、全国性的社团组织。18luck官网app的宗旨是围绕实施可持续发展战略,围绕实现国家环境与发展的目标,围绕维护公众和社会环境权益,充分体现“大中华、大环境、大联合”的组织优势...
18luck新利苹果
终身荣誉主席:宋健
主席:王秀峰
副主席:张永红 谢玉红 夏 光 郭纹铭 李瑞农 柴发合 柏伦章 涂瑞和 贺克斌 张建新 王 颖 刘方毅 胡智荣 张钢柱
luck官网下载安卓
秘书长:谢玉红(兼)
副秘书长:郑庆宝 李瑞东 王统海
总经济师:洪家增
联系方式
地址:
北京市朝阳区和平里14区青年沟东路华表大厦6层
邮编:
100013
电话(总机):
010-51266665
18luck新利苹果
办公室
媒体宣传部
会员部
国际合作部
环境法律事业部
环境公益部
论坛展览部
环境技术推广与应用事业部
碳中和研究与促进事业部
战略合作部
企业财税运筹部
长三角绿色发展促进办公室
中环联(北京)环境保护有限公司
中环联环境产业(北京)有限公司
分支机构
代表机构
其他机构
18luck官网app环境与法制专业委员会
18luck官网app环境与健康专业委员会
18luck官网app绿色技术发展专业委员会
18luck官网app生态文明传播工作委员会
18luck官网app碳普惠专业委员会
18luck官网app废弃物发电专委会
18luck官网app能源环境专业委员会
18luck官网appESG专业委员会
18luck官网app核能核技术与生态环境保护专业委员会
18luck官网app生态文化与艺术工作委员会
18luck官网app乡村振兴专业委员会
18luck官网app农业生态环保专业委员会
18luck官网app“一带一路”生态产业合作工作委员会
18luck官网app绿色供应链专业委员会
18luck官网app冶金环境评估与碳资产管理工作委员会
18luck官网app石油石化环保专家委员会
18luck官网app水环境治理专业委员会
18luck官网app工业园区专业委员会
18luck官网app室内环保专业委员会
18luck官网app固危废及土壤污染治理专业委员会
18luck官网appVOCs污染防治专业委员会
18luck官网app可降解塑料专业委员会
18luck官网app环保志愿者工作委员会
18luck官网app青少年环境友好行动委员会
18luck官网app绿色金融专业委员会
山东省办事处
山西省办事处
云南省办事处
河南省办事处
海南省办事处
江苏省办事处
内蒙古办事处
辽宁省办事处
安徽省办事处
华南办事处
西南办事处
华东办事处
党的工作
党的建设
群团工作
党的建设...
2019-07-11
群团工作...
2019-04-03
廉政建设
党的纪律
纪检工作
廉政文化
党的纪律
2016-10-25
纪检工作...
2018-04-28
廉政文化
2015-09-06
当前位置
>
首页
>
联合会要闻
正文
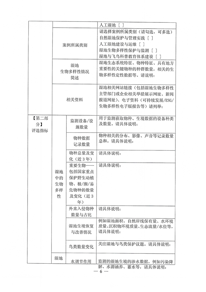
关于征集《生物多样性友好湿地案例》的通知
时间 : 2025-01-22 来源 : 未知 作者 : admin 点击 : 次
附件:《生物多样性友好湿地案例》报名表
相关链接
2025-01-22
中国联合国采购促进会会长王栩男一
2025-01-22
关于举办污废水处理从业人员(污废水
2025-01-22
关于征集《生物多样性友好湿地案例
2025-01-21
会员风采 | 捷报频传!中建生态环境
2025-01-21
安徽省办事处举办“降碳减污 绿色转
热点新闻
2022悠然共生环保公益活动暨净滩
悠然共生环保公益活动暨净滩行动
“碧蓝益行,播种绿色”2022悠然
18luck官网app举办COP27现场展览
18luck官网app专家委员会
关于举办第四届全国中学生环境保
厦门国际环保产业创新技术展览会
关于举办第三届全国中学生环境保
第十二届公益节上海开幕 凝聚公
18luck官网appESG专业委员会成立
关于开展 2023年度18luck官网app
关于开展“喜迎二十大 行动倡环
18luck官网app“农业生态环保专
18luck官网app工业园区专业委员
《挥发性有机物综合治理一厂一策
相关新闻
关于邀请参加“2023中华环保社会
关于组织赴蒙古国荒漠化防治及环
蒙古国气候变化特使奥德巴雅尔与
2023中华环保社会组织可持续发展
感恩环保20年——向环保社会组织
18luck官网app气候大会COP28活动
会参会参展须知 | 第十五届环境与
关于第十五届环境与发展论坛暨
改性磷石膏基材料生态修复技术科
郑庆宝副秘书长到云南省办事处调
关于诚邀参加第二十八届联合国气
2023年18luck官网app公益植树暨
map